Las inundaciones, como desastres naturales, generalmente son el resultado de tormentas y lluvias torrenciales o de lagos, ríos u océanos desbordados. Este tipo de desastre natural es uno de los más comunes y afecta a casi todos los sectores demográficos y áreas en la Tierra. Como las inundaciones son desastres de gran alcance, los equipos de gestión de desastres tienen muchas preocupaciones al respecto. Las preocupaciones inmediatas durante un desastre son las de la vida humana y la infraestructura necesaria para ofrecer una respuesta de emergencia en ese momento. Las inundaciones pueden llevarse puentes y edificios, destruir sistemas eléctricos y hasta desconectar partes de las ciudades o áreas rurales de los equipos de respuesta inicial que necesitan comunicarse. Las preocupaciones a largo plazo causadas por inundaciones grandes se centran en el daño sistemático: los alimentos son una de las preocupaciones más graves, ya que los cultivos quedan destruidos y el ganado se ahoga por las inundaciones graves.
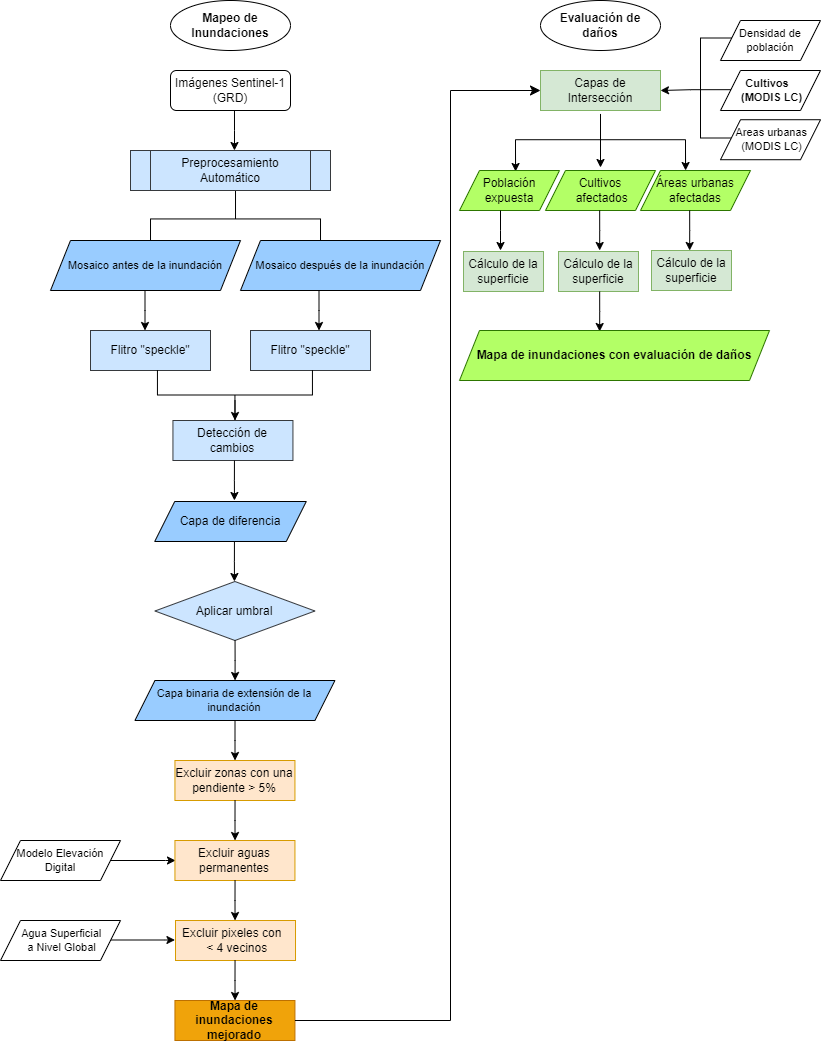
Esta práctica recomendada tiene como objetivo crear una gran fuente de información sobre desastres para atender las preocupaciones a corto y largo plazo sobre las inundaciones. Con esta herramienta se crea un mapa de extensión de inundaciones mediante las imágenes del SAR Sentinel-1. También se puede encontrar información sobre las áreas cultivadas y los centros de población afectados con el fin de atender todas las preocupaciones principales que causan las inundaciones.
- Se requiere una cuenta de Google Earth Engine para usar este código. En la sección Paso a paso de esta práctica recomendada figura un enlace. Atención: La cuenta puede tardar algunos días en activarse.
- Se necesita tener almacenamiento disponible en Google Drive (de 20 MB a 1 GB según el tamaño del área de estudio).
- Los requisitos de hardware de esta herramienta basada en la nube son mínimos, a diferencia de otras prácticas recomendadas basadas en software, ya que el procesamiento no se ejecuta en la computadora del usuario.
- Se requiere una conexión de internet estable, ya que el procesamiento se lleva a cabo en una plataforma en la nube y los resultados se ejecutan a través del código JavaScript propio de Google Earth Engine.
Esta práctica recomendada se puede usar para cualquier área extensa con inundaciones graves. Los resultados son escalables, y el usuario puede determinar el área de interés y las fechas libremente. Con el código, se extraen datos del satélite Sentinel-1 del programa Copernicus y, por lo tanto, no se muestra información sobre inundaciones previas al lanzamiento del satélite en Julio de 2014.
El uso del método de umbral para SAR tiene las siguientes ventajas:
- El flujo de trabajo se puede aplicar fácilmente a diferentes áreas.
- El proceso es completamente automático luego de haber especificado el área de interés y los períodos.
- El tiempo de procesamiento es muy corto.
- El monitoreo de inundaciones a nivel mundial se efectúa casi en tiempo real.
- El monitoreo de inundaciones es independiente de la presencia de nubes en el cielo.
- El procesamiento en la nube hace posible el uso de conjuntos de datos auxiliares para delinear la extensión de inundaciones (p. ej., una pendiente).
La herramienta brinda información adicional sobre la población expuesta, el área cultivada y las áreas urbanas afectadas
- Los cambios en la superficie terrestre que no son consecuencia de inundaciones dan lugar a falsos positivos.
- La detección de inundaciones se dificulta en áreas urbanas o con vegetación densa.
- La frecuencia de adquisición del Sentinel-1 no permite captar picos de inundación.
- Las diferencias en órbitas relativas causan falsos positivos.
- El procesamiento de áreas extensas genera errores de ruido en los bordes.
- La resolución espacial de la cobertura del suelo que tiene el espectrorradiómetro de imágenes de resolución moderada (MODIS, por sus siglas en inglés), de 500 m, y de la población según la Capa Global de los Asentamientos Humanos (GHSL, por sus siglas en inglés) del Centro Común de Investigación (JRC, por sus siglas en inglés), de 250 m, genera imprecisiones en la evaluación de daños.

- Notti, D.; Giordan, D.; Caló, F.; Pepe, A.; Zucca, F.; Galve, J.P. Potential and Limitations of Open Satellite Data for Flood Mapping. Remote Sens. 2018, 10, 1673. https://doi.org/10.3390/rs10111673
- Ali, I.; Cao, C.; Naeimi, V.; Paulik, C.; Wagner, W. Methods to Remove the Border Noise From Sentinel-1 Synthetic Aperture Radar Data: Implications and Importance For
Time-Series Analysis. IEEE. 2018, 11, 3. https://doi.org/10.1109/JSTARS.2017.2787650
-
Canty, M. & Nielsen, A. Spatio-temporal analysis of change with Sentinel imagery on the Google Earth Engine. ESA Conference on Big Data from Space (BiDS), Toulouse, France. 28-30 Nov 2017. https://doi.org/10.2760/383579