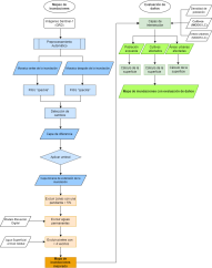
El objetivo de esta práctica recomendada es ofrecer a los usuarios con cualquier nivel de conocimiento una herramienta simple y rápida para obtener información sobre inundaciones. Se debe ingresar el código en Google Earth Engine (GEE, por sus siglas en inglés) y ejecutarlo de acuerdo con el área y las fechas especificadas por el usuario. Una vez que el proceso se haya ejecutado, se delineará la extensión de inundaciones a través de los datos del SAR y los métodos de detección de cambios. A partir del código, se mostrará información sobre las áreas cultivadas, las áreas urbanas y la densidad de la población expuesta. El código se puede ejecutar con poco o ningún conocimiento sobre el SIG o sobre programación. El código proporcionado tiene una descripción de cada herramienta que usa para generar la información final y un resumen de las ventajas y limitaciones del producto. Además, esta práctica recomendada puede servir como código base para los usuarios más experimentados con el objetivo de ajustar y crear una herramienta mejorada para sus necesidades individuales en caso de desastres.
El 14 de marzo de 2019 el ciclón Idai penetró en Mozambique. La tormenta causó inundaciones masivas en tramos amplios del país. Para el 28 de marzo, habían muerto 468 personas por el desastre y 136,000 fueron evacuadas. La preocupación aumentó porque los principales centros de población y los estados centrales, los cuales producen casi la mitad de los alimentos del país, sufrieron graves consecuencias. Se perdieron vidas y cultivos. Los equipos de gestión de desastres tuvieron mucha dificultad para decidir cuál era la mejor forma de responder a la situación y realizar las tareas de rescate en la región. En este contexto, la información rápida y accesible es esencial para que la comunidad que se enfrenta al desastre pueda armar un plan completo de respuesta rápida con el fin de no perder más comunidades, cultivos y vidas mientras se reconstruye el país. Esta práctica recomendada se creó para ser una herramienta que brinda este tipo de información.
Esta herramienta se puede usar para obtener un panorama completo de una inundación sobre un área de interés de cualquier extensión, desde pequeñas comunidades hasta estados. Además de la descripción de las áreas inundadas, con este código se genera información sobre las tierras agrícolas afectadas con el fin de mejorar la planificación relacionada a problemas de seguridad alimentaria luego de un desastre. En esta herramienta, también aparecen destacados los datos sobre los principales centros de población para que los usen los equipos de respuesta y rescate. Sin embargo, como este método está diseñado para proveer información general en un contexto mundial, y como existen incertidumbres propias de este método que se explicarán más adelante en esta práctica recomendada, es importante que esta no sea la única herramienta que se use como fuente de información para la planificación de respuesta y rescate.
Esta herramienta se creó para ofrecer información instantánea y casi en tiempo real sobre la extensión de inundaciones, las áreas cultivadas y las áreas urbanas afectadas. Se puede usar en cualquier área a nivel mundial que haya sido afectada por inundaciones. Funciona de forma independiente del tiempo y se puede usar con poco o ningún conocimiento sobre el SIG o sobre programación.