Les inondations, en tant que catastrophes naturelles, sont le plus souvent causées par des tempêtes et des pluies torrentielles ou par le débordement de lacs, de rivières ou d'océans ; ce type de catastrophe naturelle est l'un des plus courants et touche presque tous les groupes démographiques et toutes les régions du monde. Comme il s'agit de catastrophes de grande ampleur, les inondations laissent les gestionnaires de catastrophes avec un large éventail de préoccupations. La préoccupation immédiate lors d'une catastrophe est celle de la vie humaine et des infrastructures nécessaires à l'intervention d'urgence. Les inondations peuvent emporter des ponts et des bâtiments, détruire les réseaux électriques et même déconnecter certaines parties des villes ou des communautés rurales des premiers intervenants qui doivent les atteindre. Les préoccupations à long terme causées par les grandes inondations se concentrent sur les dommages systémiques : la nourriture est souvent la préoccupation la plus grave en raison de la destruction des récoltes et de la noyade du bétail lors d'inondations catastrophiques majeures.
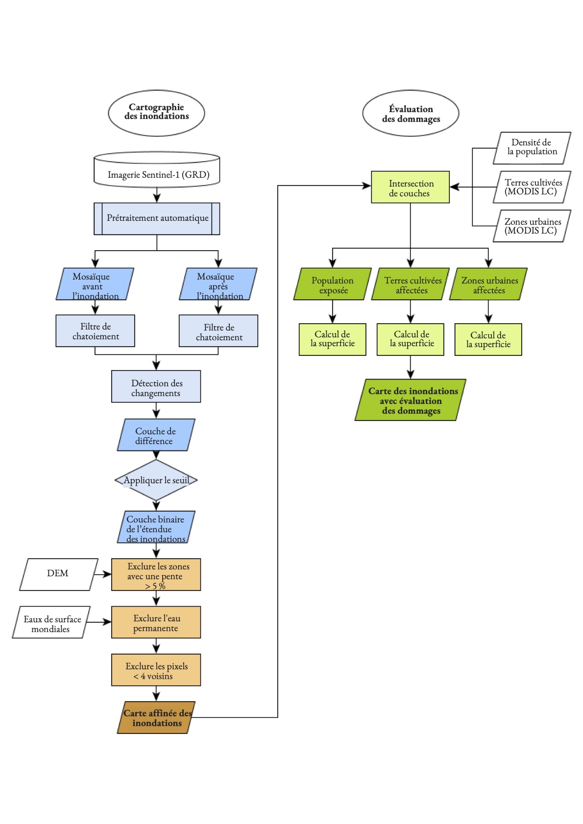
Cette pratique recommandée vise à créer des informations importantes sur les catastrophes pour les préoccupations des inondations à court et à long terme. L'outil produit une carte de l'étendue de l'inondation à l'aide d'images SAR Sentinel-1, et affiche des informations sur les terres cultivées et les centres de population touchés, afin de répondre à l'ensemble des préoccupations majeures causées par les inondations.
- Un compte Google Earth Engine est requis pour utiliser ce code. Un lien est fourni dans la section « step-by-step » (« étape par étape ») de cette pratique recommandée. Remarque : le compte peut nécessiter quelques jours pour être actif.
- Du stockage restant sur Google Drive (20 Mo à 1 Go, en fonction de la taille de la zone d'étude).
- Contrairement aux pratiques recommandées basées sur des logiciels, cette solution infonuagique nécessite très peu de matériel, puisque aucun traitement n'est effectué sur l'ordinateur de l'utilisateur.
- Une connexion Internet stable est nécessaire puisque le traitement est effectué sur une plateforme en nuage et les résultats sont exécutés par le code JavaScript propre à Google Earth Engine.
Cette pratique recommandée peut être utilisée pour toute grande zone présentant des inondations majeures. Les résultats sont évolutifs, et l'utilisateur est libre de déterminer la zone d'intérêt et les dates. Le code tire les données du satellite Sentinel-1 du programme Copernicus et n'est donc pas en mesure de fournir des informations sur les inondations avant le lancement du satellite en juillet 2014.
Points forts
- Le flux de travail peut être facilement appliqué à différents domaines
- Entièrement automatique, après avoir spécifié la zone d'intérêt et les périodes de temps
- Temps de traitement très court
- Surveillance en temps quasi réel des inondations à l'échelle mondiale
- Surveillance des inondations indépendante du cloud
- Le traitement du cloud permet d'utiliser des ensembles de données auxiliaires pour délimiter l'étendue de l'inondation (par exemple : la pente).
- Fournit des informations supplémentaires sur la population exposée, les terres cultivées et les zones urbaines touchées.
Limites
- Faux positifs dus à des changements à la surface du sol, non provoqués par des inondations
- Difficultés de détection des inondations dans les zones urbaines ou à végétation dense
- Pas de capture de pic de crue en raison de la fréquence d'acquisition de Sentinel-1
- Faux positifs causés par les différences d'orbites relatives
- Erreurs de bruit de fond (lors du traitement de grandes zones)
- La résolution spatiale de MODIS Land Cover (500 m) et de JRC GHSL Population (250 m) entraîne des incertitudes pour l'évaluation des dommages.

- Notti, D.; Giordan, D.; Caló, F.; Pepe, A.; Zucca, F.; Galve, J.P. Potential and Limitations of Open Satellite Data for Flood Mapping. Remote Sens. 2018, 10, 1673. https://doi.org/10.3390/rs10111673
- Ali, I.; Cao, C.; Naeimi, V.; Paulik, C.; Wagner, W. Methods to Remove the Border Noise From Sentinel-1 Synthetic Aperture Radar Data: Implications and Importance For
Time-Series Analysis. IEEE. 2018, 11, 3. https://doi.org/10.1109/JSTARS.2017.2787650
-
Canty, M. & Nielsen, A. Spatio-temporal analysis of change with Sentinel imagery on the Google Earth Engine. ESA Conference on Big Data from Space (BiDS), Toulouse, France. 28-30 Nov 2017. https://doi.org/10.2760/383579